Introduction
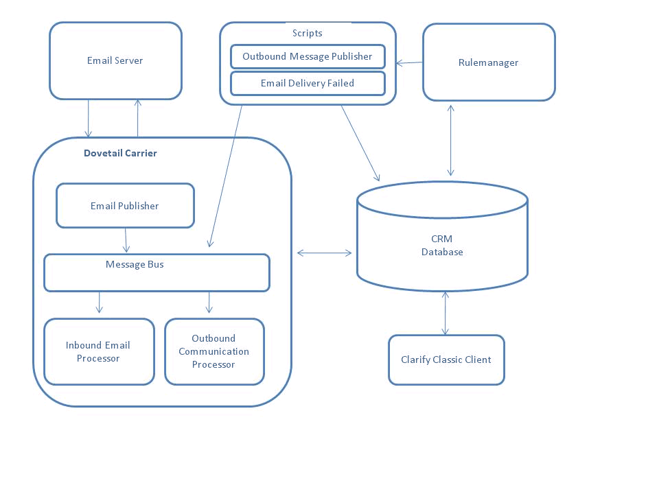
Dovetail Carrier is a flexible and customizable message handling framework for your Dovetail or Clarify CRM application.
Its general purpose message processor and customizable business rule system allow the automation of a virtually any internal CRM processes associated with communicating with external systems.
The Carrier framework is designed to support extensions to its baseline capabilities, for implementing solutions to your organization's business needs.
Extensions shipped by Dovetail have been designed to be customizable and new extensions can be added by customers as needed with no limit on the number of active extensions.
Dovetail Software provides the following extensions for Dovetail Carrier:
- Communications Extension: Email messages received are treated as Dialogues and Communications within your Clarify CRM system. This extension is an effective replacement for much of the Amdocs eResponse Manager™ product.
- Email Agent Extension: Email messages received are treated as support case correspondence within your Clarify CRM system. When possible emails are correlated with existing support cases. Logging their contents and attachments to the appropriate case or sub case. Emails about new issues will create cases. This extension is an effective replacement for Clarify EmailClerk™ and Dovetail's standalone Email Agent product.
- Parent-Child Cases Extension : can be useful when automating workflow processes involving parent-child cases.
- Task Manager Extension: Processes messages received from Dovetail Rulemanager. These are typically part of the Dovetail Task Manager process. The Task Manager extension will execute each Task within the given Task Set. This includes dynamic property evaluation and workflow.
- SDK Toolkit Extension: allows for executing methods within the Dovetail SDK Toolkits, without writing any code. When Carrier receives a message with a type of CallToolkit, the SDK Toolkit Extension will process these message types. Typically, these messages will originate from Dovetail Rulemanager (such as from a business rule action), although they can also originate from custom applications as well.
- Webhooks Extension: allows for making a web request based on an event within your Clarify/Dovetail system. A business rule can fire based on the event. Dovetail Rulemanager will evaluate the rule, and send a message to Dovetail Carrier. With the Webhooks extension, that message can tell Carrier to make an HTTP request.
Message-based architecture
Benefits of a message-based architecture include:
- Distribution/Decentralization/Scalability - applications can be distributed across multiple machines
- Changeability - applications can be modified quickly, easily and safely because of highly granular structure
- Progressive Development - enables enhancements to be produced in tight, iterative cycles that quickly deliver business value.
- Flexibility - applications can be re-factored, including architectural changes, with minimal time impact and without major disruption to the application
- Extensibility - application can be easily to meet specific business needs
- Integration - allows for a standard mechanism for integrating multiple systems within (and even outside) an organization
There are two players in a message-based system. Message Producers and Message Subscribers.
Message Producers put messages into the system.
Message Subscribers perform actions on these messages.
As an example, Dovetail Carrier can listen to an email account, and when a new email is received, it can produce a new message.
Dovetail Carrier contains message processors that subscribe to these messages and do something interesting with them, such as creating a new case or dialogue within the CRM system.
Getting Help
If you need additional help beyond this user guide, you can use any of the following resources:
- Dovetail SelfService - Use our online customer support site to notify us of a support issue, to manage your Dovetail products, to seek sales support, or to search the knowledge base.
- Knowledge Base Articles - Search our online knowledge base for existing issue resolutions.
- Product Documentation - Find Dovetail's most up-to-date product documentation.
- Blog Posts - Dovetail developers often publish useful posts about Dovetail Carrier
- Contact Us - Contact us directly if you need further assistance.
- support@dovetailsoftware.com
- phone 800-684-2055 or 512-610-5400
What's New - Version 3.1.6
Enhancements
- Added support of long full paths for filesystem directories and files. This is to mitigate the problem of saving emails as temporary files which may happen to have a very long names because they are derived from email-server-generated message id.
If the value of
EmailServiceSettings.EmailStoragePathorEmailServiceSettings.SpamStoragePathsetting does not start with\\?\this prefix will be added so Carrier may access files with full paths longer than 256 characters. - If the target email storage directory does not exist at the time of Carrier Service starting it will be created. The same rule applies to the target spam email storage directory and to the target
DeadLettersstorage directory. - Added dedicated
MsGraphExecutorSettings.TimeoutInMinutessetting for MSGraph email actions. See MS Graph Account Configuration section for details. - MSGraph Send Email Service has been enhanced to handle throttling scenarios by adding transient exception detection functionality with exponential delay methodology for retries. This functionality works the same way as it does for receiving emails, as explained in Carrier configuration,
and utilizes the same
MsGraphExecutorSettingskeys to control the retry process in response to a transient exception.
Bug Fixes
- Added checking for existence of target file folders at every step. Missing folders will be immediately created when found missing.
Upgrading to Version 3.1.6
- Stop the Carrier Windows service. Be sure to close the Windows Services application window after doing so.
- Backup any Carrier files that you have previously modified (such as .spark files, .config files, or custom extensions)
- Un-install the old version of Carrier
- Install the new version of Carrier
- Merge any of your existing changes with updated files, then copy the merged files back into the carrierservice directory.
You may want to use a custom value ofMsGraphExecutorSettings.TimeoutInMinutessetting. - Start the Carrier service
What's New in Previous Versions
Previous Versions
Version 3.1.5
Enhancements
- Added a way to use encrypted email account credentials. See How To Use Encrypted Credentials for details.
Bug Fixes
- None
Version 3.1.4
Enhancements
- None
Bug Fixes
- Issue: When an email attachment's name ends with a large number, and a duplicate file name has been found, a next available name is to be calculated, which may cause an error of "Value was either too large or too small for an Int32". As a result the email would not be logged to the case and the attachment would not be saved.
Fix: The new file name would be appended with "-1" to indicate this is the first duplicate.
Version 3.1.3
Enhancements
- None
Bug Fixes
- Issue: Emails that contain a file attachment whose file name contains Unicode or special characters (that are disallowed as filenames in Windows) could lead to broken links in Dovetail Agent, and the attachment file cannot be downloaded. (Special characters are those such as:
/\:*?<>|).
Fix: These characters are now replaced by an underscore character, and the attachment can be properly accessed within the Dovetail Agent application. - Issue: Emails that contain a file attachment with an unsupported image format (such as HEIC image files) could cause an
Out of Memoryerror. This would happen when trying to determine the image height and width.
Fix: TheOut of Memoryerror will no longer occur in this scenario. If the Windows server does not contain a codec (encoder and decoder) for the given image type, then the file attachment will be saved as normal, but itsimage_heightandimage_width(intable_doc_path) will not be calculated. - Issue: Emails with an empty body were not handled properly, and could result in a Carrier error, or the email being discarded.
Fix: Emails with an empty body are now logged properly. The empty email body will be replaced with "This message has no content". This allows the email to be recorded, any email attachments to be saved, and any workflow rules (business rule or auto-destination rules) to be executed.
Upgrading to Version 3.1.3
- Stop the Carrier Windows service. Be sure to close the Windows Services application window after doing so.
- Backup any Carrier files that you have previously modified (such as .spark files, .config files, or custom extensions)
- Un-install the old version of Carrier
- Install the new version of Carrier
- Merge any of your existing changes with updated files, then copy the merged files back into the carrierservice directory.
The following are files modified in this version that may need to be merged with your customizations:DovetailCarrierService.exe.config(newDovetailDatabaseSettings.SessionTimeoutInMinutessetting).
- Start the Carrier service
Version 3.1.2
Enhancements
- A new Warning message will be logged for every email received from an account which is not specified in
EmailAgentExtensionSettings.EmailAccountUserNamesetting within theemailAgentExtension.configfile. - Logging of actions performed for each incoming email has been improved to communicate the email id, actions taken, and condition evaluation results.
- The
EmailAgentExtensionSettings.AdministratorEmailAddresssetting within theemailAgentExtension.configfile supports a comma-separated list of email addresses. - A new
EmailServiceSettings.MaximumEmailRetrievedHistoryEntriessetting within theDovetailCarrierService.exe.configfile allows to specify the maximum number of entries in retrieved email history. - MSGraph Email Service has been enhanced to handle throttling scenarios:
- Added transient exception detection functionality with exponential delay methodology for retries.
- Added new
MsGraphExecutorSettingskeys to control the retry process in response to a transient exception.
- New connection string parameters:
Integrated Security=SSPI; and Persist Security Info=True;can be used to log into the database using current Windows login credentials.
Important: BeforeIntegrated Securitycan be used a server set up procedure must be followed, see Integrated Security with Dovetail server applications for details. - Required configuration setting:
DovetailDatabaseSettings.SessionTimeoutInMinuteskey must be used with a value greater than zero, to prevent the "Invalid session ID" error when executing a task set. It's needed internally for making sure the SDK sessions don't expire prematurely.
Additional Changes
- If an unexpected exception happens when processing an email, the email will be saved to a new
DeadLettersfolder, which will be located at{EmailServiceSettings.EmailStoragePath}\DeadLetters. By default, this would beC:\ProgramData\DovetailCRM\Carrier\Email\DeadLetters. When this scenarion happens, an email will also be sent to the administrator email address (EmailServiceSettings.AdministrativeNotificationEmailAddress), alerting the administrator of the problem. This DeadLetters folder is separate folder which can be useful in identifying emails that encountered this unexpected scenario. - A change has been made to avoid
log4netStringFormat exception when logging a JSON response from a non-successful URL invocation. If a JSON response is received it will be detected as such and properly formatted for logging.
Bug Fixes
- Fixed the DLL version mismatch error for
log4net.dllwhenreprocess-errored-messages.batis used. - Fixed the StructureMap error for when
carrier-diagnostics.exeis used. - Fixed a bug which caused the
MessageBusSettings.ConcurrentConsumerssetting value being ignored.
Version 3.1.1
Enhancements
- Before saving any
emlfile it's name is to be modified to replace with "_" any character deemed invalid by Windows File System. Any resulting duplicate file name is to be appended with an index.
Version 3.1.0
Enhancements
- Added support for Oracle database version 19c.
Version 3.0.0
Enhancements
- In addition to POP3 and IMAP, Carrier can now poll email accounts using an Azure application and the Microsoft Graph API. This is useful when using Exchange Online. Refer to the MS Graph Account Configuration section for more details.
- In addition to SMTP, Carrier can now send email using an Azure application and the Microsoft Graph API. Refer to the MS Graph Account Configuration section for more details.
Version 2.8.0
Enhancements
- The MailBee email support library has been updated to version 12.1.1 to add support for Transport Layer Security (TLS) 1.2.
Requirement Change
Requires Microsoft .NET version 4.7.x.
Upgrading to Version 2.8.0
- Confirm that your server has the Microsoft .NET Framework version 4.7.2 or higher
- Stop the Carrier Windows service. Be sure to close the Windows Services application window after doing so.
- Backup any Carrier files that you have previously modified (such as .spark files, .config files, or custom extensions)
- Un-install the old version of Carrier
- Install the new version of Carrier
- Merge any of your existing changes with updated files, then copy the merged files back into the carrierservice directory.
- Start the Carrier service
Version 2.7.0
Carrier Core
- During email parsing, the HTML scrubber is no longer removing HTML that is embedded in the email after comments.
Email Agent Extension
- Emails that include attachments but have an empty body are now able to be processed normally. Previously no email log was being created.
Version 2.6.0
Carrier Installer
When installing Carrier using the MSI, install for all users (as opposed to just the current user). This allows for a user other than the user who installed the app to be able to uninstall the app.
Carrier Core
- Update to use the latest Dovetail SDK
Email Agent Extension
- Fix typo in the
admin_notification_no_case_created.sparktemplate (used when creating cases is disabled).
Version 2.5.0
Carrier Core
- Add support for a new message type of
RefreshCachewhich will force Carrier to refresh its cache of frequently used data, such as schema, lists (application and user-defined), configuration items, strings, etc. - At application startup, don't log the connection string to the log file.
- Bug Fix: Incorrect log entry regarding licenses when a Task Manager license key is not present
Email Agent Extension
- Allow for disabling creating cases using a new
EmailAgentExtensionSettings.CreateCasessetting. - Bug Fix: Out of memory exception when processing an email that has a corrupt (or empty) image file
Upgrading to Version 2.5.0
- Stop the Carrier Windows service. Be sure to close the Windows Services application window after doing so.
- Backup any Carrier files that you have previously modified (such as .spark files, .config files, or custom extensions)
- Un-install the old version of Carrier
- Install the new version of Carrier
- Merge any of your existing changes with updated files, then copy the merged files back into the carrierservice directory.
The following are files modified in this version that may need to be merged with your customizations:DovetailCarrierService.exe.config(assembly binding changes)emailAgentExtension.config(newEmailAgentExtensionSettings.CreateCasessetting)
- Start the Carrier service
Version 2.4.2
Carrier Core
- Upgrade to latest Dovetail SDK and dependent assemblies
SDK Toolkit Extension
- Allow for durations in DateTime parameters
- Add support for TimeSpan parameters
For specific details, refer to the Method Parameter Data Types and Conversions section.
Upgrading to Version 2.4.2
- Stop the Carrier Windows service. Be sure to close the Windows Services application window after doing so.
- Backup any Carrier files that you have previously modified (such as .spark files, .config files, or custom extensions)
- Un-install the old version of Carrier
- Install the new version of Carrier
- Merge any of your existing changes with updated files, then copy the merged files back into the carrierservice directory.
The following are files modified in this version that may need to be merged with your customizations:DovetailCarrierService.exe.config(assembly binding changes)
- Start the Carrier service
Version 2.4.1
Bug Fixes
- Trim white space during message data parsing. Previously, extra spaces around a message parameter or value would be honored, which could lead to messages not being processed as expected.
Version 2.4.0
Task Manager Extension The Task Manager Extension now includes support for creating action items.
Parent-Child Cases Extension The Parent-Child Cases Extension is a new extension that can be useful when automating workflow processes involving parent-child cases.
Webhooks Extension The Webhooks Extension is a new extension that enables an HTTP request to be invoked.
Webhooks are "user-defined HTTP callbacks". They are usually triggered by some event, such as pushing code to a repository or a comment being posted to a blog. When that event occurs, the source site makes an HTTP request to the URI configured for the webhook. Users can configure them to cause events on one site to invoke behaviour on another. The action taken may be anything.
This allows for making a web request based on an event within your Clarify/Dovetail system. A business rule can fire based on the event. Dovetail Rulemanager will evaluate the rule, and send a message to Dovetail Carrier. With the Webhooks extension, that message can tell Carrier to make an HTTP request.
Email Agent Extension Incoming emails can now be logged to existing Change Requests and to existing Action Items.
Requirement Change
Requires Microsoft .NET version 4.5.x.
Upgrading to Version 2.4.0
- Confirm that your server has the Microsoft .NET Framework version 4.5 or higher
- Stop the Carrier Windows service. Be sure to close the Windows Services application window after doing so.
- Backup any Carrier files that you have previously modified (such as .spark files, .config files, or custom extensions)
- Un-install the old version of Carrier
- Install the new version of Carrier
- Merge any of your existing changes with updated files, then copy the merged files back into the carrierservice directory.
The following are files modified in this version that may need to be merged with your customizations:emailAgentExtension.configDovetailCarrierService.exe.configCarrier.Extensions.EmailAgentExtension
- Start the Carrier service
Version 2.3.0
Enhancements
- Add support for Function-based Rule Properties
- Business Hour calculations now support holidays
Upgrading to Version 2.3.0
- This requires a database schema change. Follow the instructions in Update the Clarify Schema to apply the schema changes.
Version 2.2.0
Enhancements
- Store additional attachment information, specifically mime type, file size, and image dimensions.
Bug Fixes
- Resolved a System.NullReferenceException error that could occur when performing business hour calculations.
Upgrading to Version 2.2.0
If using the Email Agent Extension, additional information about file attachments will be stored in table_doc_path. This requires a database schema change.
Follow the instructions in Update the Clarify Schema to apply the schema changes.
Version 2.1.0
SDK Toolkit Extension
The SDK Toolkit Extension is a new extension that allows for executing methods within the Dovetail SDK Toolkits, without writing any code.
When Carrier receives a message with a type of CallToolkit, the SDK Toolkit Extension will process these message types.
Typically, these messages will originate from Dovetail Rulemanager (such as from a business rule action), although they can also originate from custom applications as well.
Task Manager Extension Changes
- Use DovetailCRMSettings.EmployeeUserName setting for subcase creator
- Do not execute inactive task sets
- The log message for an invalid task set name has been changed from DEBUG to ERROR
Version 2.0.0
Task Manager Extension
Task Manager Extension is a new extension that will process messages received from Dovetail Rulemanager. These are typically part of the Dovetail Task Manager process.
The message will specify a type of Run Task Set, a Task Set Name, and a Case ID. The Task Manager Extension will execute each Task within the given Task Set. This includes dynamic property evaluation and workflow.
In addition to its main out-of-the-box process of creating subcases, Dovetail Task Manager is an enabling technology, meaning that it supports messages flowing into Carrier, where custom functionality can reside. For example, this would enable the Dovetail system to invoke custom code within Carrier, such as calling into another system via a web service.
Task Manager Extension requirements:
- Dovetail Rulemanager version 2 or higher
- A Dovetail Task Manager license key
Email Agent Extension
Enhancements
- A new EmailAgentExtensionSettings.DeleteEmails Configuration setting controls whether Email Agent will delete the email (from the file system) after processing it.
- Improve the HTML scrubbing (HTML to plain text conversion) process on incoming emails.
Upgrading to Version 2.0.0
- If using the Task Manager Extension, Install Dovetail SDK version 3.4 or higher. As of Dovetail SDK version 3.4, Subcase ID Number generation is handled by a new stored procedure (fc_next_subcase_seq). This stored procedure needs to be compiled to your database. Refer to the Dovetail SDK documentation for more details.
Version 1.4.2
- For incoming emails, save the email message id to the email log record.
- When adding attachments, relate the attachment record to the email log record.
Upgrading to Version 1.4.2
If using the Email Agent Extension, the unique message id of incoming emails will be added to the email log. To add this behavior, a custom database column, x_id, needs to be added to the email_log table.
Follow the instructions in Update the Clarify Schema to apply the schema changes.
Version 1.4.1
- Updated the Dovetail SDK dependency to version 3.3.7.7
- Updated Email Agent Extension to use the email subject when logging emails to cases and subcases.
Version 1.4.0
- Resolved an issue where a single email message sent to multiple email addresses that are being monitored by Carrier could result in the message being processed multiple times, and in some cases, throw an error when trying to read the .eml file to access attachments within the email.
Version 1.3.4
- Added documentation and installation folder for Reprocessing Failed Messages.
Upgrading to Version 1.3.4
If using the Email Agent Extension, the subject line of incoming emails can be added to the email log for the target case/subcase. To add this behavior, a custom database column, x_subject, needs to be added to the email_log table.
Follow the instructions in Update the Clarify Schema to apply the schema changes.
Version 1.3.3
- Updated the Dovetail SDK dependency to version 3.3.5.35
- Resolved issue with the DovetailCRMSettings.AttachmentMode setting not being honored.
Version 1.3.2
- Fix issue where emails with an empty subject would throw an error.
- Fix issue where emails without any recipients would throw an error.
Version 1.3.1
- Fix Email Agent Extension to handle incoming emails with an empty To field.
Version 1.3.0
Core
- Resolved a log4net assembly binding issue.
- Resolved the error "Could not load file or assembly ADODB" when Dovetail SDK was not installed on the same machine as Dovetail Carrier.
Email Agent Extension
- Added support for multiple email addresses. Simply use a list of comma-separated email addresses in the EmailAgentExtensionSettings.EmailAccountUserName setting:
<add key="EmailAgentExtensionSettings.EmailAccountUserName" value="account1@company.com,account2@company.com"/>
Carrier-Diagnostics
- Updated the help text for carrier-diagnostics.exe to be correct for configuration file changes made as part of version 1.2.
Version 1.2
Core
- Infrastructure update to the latest version of the underlying message bus and windows service technologies being used.
- Removed the Twitter extension example as it has not been working due to Twitter API changes.
- Improved the code responsible for turning HTML emails into plain text.
- A number of small logging changes.
Email Agent Extension
- Log Email now truncates sender and recipient details if they will not fit into their database fields. The original values are logged as warnings.
- Log Email operations now populate the email_log.cc_list field with any CC data from the incoming email.
- Log Email operations now populate the email_log.x_subject field (if this field exists) with the subject from the incoming email.
- The act_entry record for Log Email and Create Case operations are now related to the contact (if found) who sent in the incoming email.
Configuration File Changes
- emailService.config and email-accounts.config files have been removed. The settings from those files are now included in
DovetailCarrierService.exe.config. - This simplifies configuration, and also allows for encrypting of sensitive information, such as email account usernames and passwords, as well as database connection information.
- For more information on encrypting configuration files: https://support.dovetailsoftware.com/selfservice/solutions/show/619
Requirement Change
- Requires Microsoft .NET version 4 (4.0 or 4.5.x)
Version 1.1.12
- Fixed an issue related to the scoping of database transactions when consuming messages with rule sets.
Email Agent Extension
- Reverted to behavior where Auto Destination happens as a separate message after creating a case. The option is present to do Auto Destination in-line with the create case rule set. The reason we restored this behavior is that in the event of a locking issue with auto destination. This new behavior will allow the case to be created.
- Storing email attachments now supports configuring the strategy used for selecting the directory structure when storing the file.
Version 1.1.11
- Email Agent Extension's Auto Destination action now happens during creation of new cases. Previously auto destination was evaluated separately as part of its own ruleset.
Version 1.1.10
- Added a email configuration settings diagnostic command line tool to assist administrators in verifying configuration settings without having to start up the Dovetail Carrier Windows service.
- Fixed a bug which was causing SMTP authentication issues with Exchange 2010 email servers.
- The Communications Extension is no longer installed by default.
Version 1.1.9
- The previous release was missing a logging support assembly.
- Added additional debugging support.
Version 1.1.8
Email Server Connectivity
- Email service settings now have a SmtpSslMode configuration setting allowing better control over how secure connections with SMTP servers are negotiated.
- Pop3 and IMAP connections using secure connections in Manual mode were not properly starting the secure connection.
- Added better logging around email connectivity.
Version 1.1.7
- Fixed a bug affecting Oracle users where the Dovetail SDK did not want to initialize properly.
- Updated the Dovetail SDK dependency to version 3.2.3. This update contains many bug fixes but notably for Dovetail Carrier it corrects a few database transaction related bugs.
- Restored the zipped Dovetail Carrier extension source code which was accidentally excluded.
Version 1.1.6
- Added better control of how secure IMAP and POP3 connections are made see email account configuration for more details.
- Fixed bug where the email account port configuration was not being used.
Version 1.1.5
- Previously only one message consumer was processing incoming messages. The default is now two times the number of processors. This setting is now configurable.
- Many Dovetail Carrier extensions use regular expressions to allow for configurable message handling. Regular expression evaluation now has a configurable timeout to avoid rare occurrences where complex regular expressions fail to evaluate in a timely manner.
Version 1.1.4
- The name of the Dovetail Carrier windows service is now "DovetailCarrier" (was DovetailCarrierService). This change has been made across all our products with Windows services for consistency. Please be aware that this change may affect service monitors or automation scripts.
- Doing a better job managing database connections across RuleSet executions.
- The MailBee email support library has been updated to version 6.2.
- Log4Net default settings now include thread details in log output.
Version 1.1.3
- Carrier will now use Dovetail SDK application settings when they are present.
- When converting the contents of HTML email bodies to text we now have better whitespace handling
- Detection of bounced emails has been improved.
Version 1.1.2
- With this release we are introducing a new extension included with Dovetail Carrier: Email Agent. The Email Agent Extension has similar functionality to the FreeForm mode of our stand alone Dovetail Email Agent application.
- Added support for email accounts which use the IMAP email protocol. We have renamed the pop3-account.config file to email-accounts.config to reflect this. Please move the pop3Account configuration elements from your old pop3-account.config into the new configuration file.
- Also included in this release with the extension source code are two new examples: a simple Clock example and Twitter Agent.
- The Clock example extension is a comprehensive yet simple sample showing how to publish and consume messages.
- Twitter Agent demonstrates Email Agent like functionality while using the direct messages within the social networking service Twitter as the medium rather than Email.
- Extensions assemblies are now marked with the DovetailExtension attribute. During application startup any assembly having this attribute found in the Dovetail Carrier application directory is configured as an extension.
- The email publishing service is no longer started up automatically. Dovetail Carrier is now more intelligent about Message Publishing Services. A Message Publishing Service for a given message type will automatically be started when there are rule sets defined for the message type.
- A message published into Carrier having no subscribers will be removed. Previously such a message would forever sit in the message queue.
- Dovetail SDK updated to version 2.4.8.
Version 1.0.8
- Dovetail SDK updated to version 2.4.6
Version 1.0.7
- Fixed a regression that caused line returns to be stripped from HTML emails.
Version 1.0.6
- Tracking Ids are now removed from the title of communications created from incoming emails.
Version 1.0.5
- Poorly formed HTML content within incoming emails was causing email content to get truncated after unescaped angle brackets. This issue has been corrected for content in
<pre>tags. - Additionally Html to Plain text conversion no longer strips line returns from Html content.
Version 1.0.4
- Outgoing communications emails were not getting CC and BCC recipients added to the email.
Version 1.0.3
- Dovetail Carrier was being too strict when retrieving email communications regarding the type of electronic address medium.
Version 1.0.2
- Updated Dovetail SDK to fix activity entry details when creating dialogues.
Version 1.0.1
- Updated the version of the Dovetail SDK to correct a bug which prevented dialogues and communications from being updated when they are closed.
Version 1.0
- This is the initial release of this product.
Installation
Requirements
This version of Dovetail Carrier requires the following:
| Operating System |
|
| Microsoft™ Message Queueing (MSMQ) |
|
| Microsoft™ .NET Framework 4 Runtime |
|
| Clarify™ System Environment |
|
| Scripting Environment | The Communications Extension requires a script to be run by Rulemanager. This script has the following requirements:
|
Install Dovetail Carrier
Run the installation process by double-clicking the MSI file.
The installation will then proceed through a series of steps or screens which will either provide information about the installation process, or request information necessary to install Dovetail Carrier.
Update the Clarify Schema
When using the EmailAgent Extension:
- The subject line of incoming emails can be added to the email log for the target case/subcase. To add this behavior, a custom database column, x_subject, needs to be added to the email_log table.
- The unique message id of incoming emails will be added to the email log. To add this behavior, a custom database column, x_id, needs to be added to the email_log table.
- Additional file attachment details will be stored in table_doc_path. Specifically: mime_type, filesize, image_height, and image_width
You can update the Clarify schema with Dovetail SchemaEditor.
Prior to making schema changes, backup the current database.
To make these changes using Dovetail SchemaEditor:
- Edit the .SchemaEditor file
- Set the database connection information.
- Set the inputFilePath to [InstallDir]\config\schema*carrier.schemascript.xml*
- Preview the changes (SchemaEditor.exe -p).
- Apply the changes (SchemaEditor.exe -a).
Add Database Indexes
The following indexes will improve the performance of Dovetail Carrier:
| Table | Column(s) | Index Name | Unique? |
|---|---|---|---|
| table_act_entry | act_entry2email_log | ind_act_entry2email_log | No |
As these are for performance as opposed to enforcing application behavior, they do not need to be schema indexes, i.e. part of your Clarify/Dovetail schema. They can be added to your dbtune.sql script, or whatever script your DBA uses for maintaining performance indexes.
Install License Keys
You should have received a license for Dovetail Carrier either with your distribution or separately. If you have not received a license for Dovetail Carrier, please contact us to obtain one.
The Communications Extension requires a license for the Dovetail Interfaces Toolkit (FCINTER).
The Email Agent Extension requires a license for the Dovetail Interfaces (FCINTER) and Support (FCCS) Toolkits.
The Task Manager Extension requires a license for Dovetail Task Manager and Support (FCCS) Toolkit.
The SDK Toolkit Extension requires a license for whatever SDK Toolkit is invoked.
If you have not received the necessary license keys, please contact Dovetail Software.
To install your Dovetail Carrier license:
Execute the Dovetail Software License Installer which is found in the Dovetail Carrier installation root.
The database connection/login screen will appear (Figure 2). This allows License Installer to connect to your Clarify™ database instance and view current and install new Dovetail Software licenses. Please enter required information (all fields are required except for "DB Name" when the database type is "Oracle") and click "Login". The License Installer will then attempt to connect to the database.

Figure 2: License Installer Login Screen
After successfully connecting to the database and retrieving any existing license information, the license information screen (Figure 3) will be displayed. This will list any existing licenses and some basic information about them. It also allows you to install new licenses by clicking on the "Install New License(s)" button.

Figure 3: License Installer License Information Screen
To install a new license or licenses, click the "Install New License(s)" button. You will be prompted (see Figure 4) to select an XML license file, or paste a license XML fragment you may have received in an email or other source. Once you have loaded or pasted the XML fragment, click the "Install" button to install the license.

Figure 4: License Installer Load License Screen
If the installation is successful, the license information screen will appear. The newly installed license(s) should appear in the list of installed license. At this point the License Installer can be closed, or new licenses can be installed as many times as is needed. If the installation is not successful, an error dialog window will appear giving further details about what went wrong.
Configuring Dovetail Carrier
Once the Windows Installer (.msi) installation package has completed, edit the configuration file.
The configuration file for the Windows Service is named DovetailCarrierService.exe.config and is located in the installation directory (typically C:\Program Files\Dovetail Software\Carrier\CarrierService). Review the Service Configuration guide for more details.
Start Dovetail Carrier
After Dovetail Carrier has been installed and configured, the Windows Service can be started. By default, after the service is installed, it is not started.
Start the service
In order for Dovetail Carrier to begin processing, the service must be started. To start the service:
- Open Control Panel, Administrative Tools, and double-click the 'Services' icon.
- Find the Dovetail Carrier service in the list, and then click the "Play" or "Start" button in the toolbar. Dovetail Carrier should start after a few seconds.
- If you wish the Dovetail Carrier service to start on boot please make sure that the service startup type is set to Automatic.
If it fails to start, you will be prompted with a generic error messages from Windows. Consult the Windows Event Viewer to get more information about why Dovetail Carrier failed to start. The log file may also provide more information. The log file will typically be in the logs directory within the installation directory (typically C:\Program Files\Dovetail Software\Carrier\carrierservice\logs).
Running Dovetail Carrier from the command line
Dovetail Carrier can also be run as a command line application. This is useful for testing, but is not recommended for production use.
To start Dovetail Carrier from the command line, open a DOS command prompt, navigate to the carrierservice directory under the Dovetail Carrier installation directory, and type: DovetailCarrierService.exe
Service User Security Requirements
When deploying to production customers will often lock down Windows services to have only the minimum security privileges required. When doing this for Dovetail Carrier you will need to ensure that the identity which the Dovetail Carrier Windows service is running as has the following privileges:
- Grant read access to : [INSTALL]\carrierservice\
- Grant modify access to : [INSTALL]\carrierservice\logs
- The user needs to be a member of the Performance Monitor Users group.
- The following MSMQ message queue permissions need to be granted to the identity in use on two local private Queues: dovetail.carrier, and dovetail.carrier_error
- Receive Message
- Peek Message
- Get Properties
- Get Permission
- Send Message
Configuration
There are many configuration options which you will need to visit before you can get Dovetail Carrier running successfully.
There are configuration settings for the Dovetail Carrier service itself which is primarily for setting your Dovetail/Clarify database credentials.
The email configuration settings control what email accounts you can receive email from and how outgoing email is sent.
Logging configuration is handy for keeping a log file of what is happening within the application.
Dovetail Carrier extensions each require their own configuration to link them to the email account they listen to and their many more granular settings.
Service Configuration
The DovetailCarrierService.exe.config file defines the application configuration parameters for the Dovetail Carrier Windows service. You will also need to edit the configuration of any Dovetail Carrier extensions that are in use.
Service Configuration Reference
| Attribute | Required? | Default | Description |
|---|---|---|---|
| DovetailCRMSettings. DatabaseType |
Yes | MSSQL | Database Type. Valid values: MSSQL, Oracle |
| DovetailCRMSettings. DatabaseConnectionString |
Yes | Data Source=serverName; Initial Catalog=dovetail; User Id=myUsername; Password=myPassword; or: Integrated Security=SSPI; Persist Security Info=True; |
Database connection string. For MSSQL databases: Data Source=serverName; Initial Catalog=dovetail; User Id=myUsername; Password=myPassword; For Oracle databases: Data Source=OracleConnectionString;User Id=myUsername;Password=myPassword; Supports connection string parameters: Integrated Security=SSPI; and Persist Security Info=True; to log into the database using current Windows login credentials.Important: Before Integrated Security can be used a server set up procedure must be followed, see Integrated Security with Dovetail server applications for details. |
| DovetailCRMSettings. EmployeeUserName |
Yes | sa | Login Name of user/employee used when performing actions within the CRM system. |
| DovetailCRMSettings. DatabaseType |
Yes | MSSQL | Database Type. Valid values: MSSQL, Oracle |
| DovetailCRMSettings. AttachmentsFilePath |
Yes | c:\attach | The root path for saving file attachments. This can be a local path (c:\directory) or a UNC path (\server\directory) |
| DovetailCRMSettings. AttachmentMode |
No | ModeB | Specifies which sub-folder mode Dovetail Mobile Agent should use when saving attachments. NOTE: The value is NOT case-sensitive (i.e. 'modea' works as well as 'MODEA'). Valid values are: ModeA: Put all files directly into the path specified by attachPath. ModeB: Put attachments in subfolders using the CASE ID as a folder prefix. For example, if the attachPath is set to "c:\attachments", attachments from Case 1792 will be stored in the path: C:\attachments\001xxx\001792\This mode groups up to a 1,000 cases in a grouping folder to help organize the attachments. ModeC: Similar to ModeB but the folder names are slightly different. For example, if the attachPath is set to "c:\attachments", attachments from Case 1792 will be stored in the path: C:\attachments\1700\1792\This mode groups up to 100 cases in a group folder to help organize the attachments. |
| MessageBusSettings. MessageQueue |
Yes | msmq://localhost/dovetail.carrier | The URI of the message queue that Dovetail Carrier will look for messages. |
| MessageBusSettings. ConcurrentConsumers |
No | 2 * Number of CPUs | The number of messages processed concurrently. NOTE: If using MsGraph to retrieve email, the MsGraph API has some built-in throttling to be aware of, which will influence how you should configure the number of worker threads (concurrent email consumers). Refer to the Dovetail knowledgebase article on Throttling of the MsGraph API with Carrier and Rulemanager for more information. For MsGraph this value is limited to 4. |
| DovetailDatabaseSettings. SessionTimeoutInMinutes |
Yes | 60 | Number of minutes until an inactive session is terminated. |
| RegularExpressionSettings. TimeoutInSeconds |
No | 30 | Number of seconds a regular expression will execute before timing out. Timed out expressions will throw an exception. Many extensions use regular expressions to drive how message processing is handled. It is possible that in some rare cases a complex regular expression for certain inputs could runaway. This timeout is a relief value preventing the message consumer from getting stuck evaluating a regular expression. |
| TaskManagerExtension. FeatureEnabled |
No | True | Whether the Task Manager Extension is enabled or not. Note: The Task Manager Extension requires a license for Dovetail Task Manager and Support (FCCS) Toolkit. |
Note: DovetailCRMSettings.DatabaseConnectionString value can be encrypted, see How To Use Encrypted Credentials for details.
Email Service Configuration
Email Account Configuration
Microsoft Graph Account Configuration
MS Graph Account Configuration
Extension Configuration
Please see the configuration reference for any Dovetail Carrier extensions you are using.
Email Service Configuration
Dovetail Carrier has an email service used to send out emails using SMTP which is configured within the DovetailCarrierService.exe.config file. Email can be sent using SMTP or using the Microsoft Graph API.
General
| Attribute | Required? | Default | Description |
|---|---|---|---|
| EmailServiceSettings. EmailStoragePath |
Yes | %ALLUSERSPROFILE%\ DovetailCRM\Carrier |
The path where incoming emails are saved while being processed. |
| EmailServiceSettings. EmailTemplatePath |
No | Current Working Directory '.' | Path to the templates used when sending emails from RuleSets. Note: These templates usually end in .spark. For more information about templates see Email Responses. |
| EmailServiceSettings. EmailAccountPollingIntervalInSeconds |
No | 60 | Delay in seconds between checks of the configured email accounts. |
| EmailServiceSettings. SpamStoragePath |
Yes | %ALLUSERSPROFILE%\ DovetailCRM\Carrier\Spam |
The path where emails marked as spam get saved. To help control how emails are marked as spam see Stop Words. |
| EmailServiceSettings. MailBeeBounceDatabaseFilePath |
Yes | BounceDatabase\all.xml | Path to support files used to detect bounced emails. |
| EmailServiceSettings. AdministrativeNotificationEmailAddress |
Yes | n/a | Email address to receive administrative email notifications. |
| EmailServiceSettings. SendAdministrativeNotificationsFromEmailAddress |
Yes | n/a | Email address used to send administrative email notifications from. |
| EmailServiceSettings. MaximumEmailRetrievedHistoryEntries |
No | 100 | Maximum number of entries in retrieved email history. Once reached the oldest entries will be gradually removed to make room for new ones. |
SMTP
| Attribute | Required? | Default | Description |
|---|---|---|---|
| EmailServiceSettings. Mode |
No | SMTP | Specify which mode Carrier uses for sending email. Supported Modes are SMTP, and MsGraph. |
| EmailServiceSettings. SmtpHostAddress |
Yes | 127.0.0.1 | The hostname or IP address of the email server used for sending outgoing emails. |
| EmailServiceSettings. SmtpAccountName |
No | (empty string) | The account name used to login to the SMTP server |
| EmailServiceSettings. SmtpAccountPassword |
No | (empty string) | The password used to login to the SMTP server |
| EmailServiceSettings. SmtpPort |
No | 25 | The port used to connect to the SMTP server |
| EmailServiceSettings. SmtpEnableSsl |
No | false | Specifies if the connection should use TLS/SSL |
| EmailServiceSettings. SmtpSslMode |
No | StartTls | Specifies the type of SSL handshake used to make secure connections. Valid values are : Manual, OnConnect, StartTls, StartTlsIfSupported Note: This setting only applies when the SmtpEnableSsl setting is true. |
Note: EmailServiceSettings.SmtpAccountPassword value can be encrypted, see How To Use Encrypted Credentials for details.
MsGraph
| Attribute | Required? | Default | Description |
|---|---|---|---|
| EmailServiceSettings. Mode |
No | SMTP | Specify which mode Carrier uses for sending email. Supported Modes are SMTP, and MsGraph. If using the MsGraph API, this must be set to MsGraph |
| EmailServiceSettings. MsGraphUserName |
Yes, if EmailServiceSettings.Mode is set to MsGraph | Username for the email account | |
| EmailServiceSettings. MsGraphClientId |
Yes, if EmailServiceSettings.Mode is set to MsGraph | Azure application client ID | |
| EmailServiceSettings. MsGraphClientSecret |
Yes, if EmailServiceSettings.Mode is set to MsGraph | Azure application client secret | |
| EmailServiceSettings. MsGraphTenantId |
Yes, if EmailServiceSettings.Mode is set to MsGraph | Azure application tenant ID |
Note: EmailServiceSettings.MsGraphClientId, EmailServiceSettings.MsGraphClientSecret, and EmailServiceSettings.MsGraphTenantId values can be encrypted, see How To Use Encrypted Credentials for details.
Email Account Configuration
The DovetailCarrierService.exe.config file defines connection details about the email accounts which Dovetail Carrier will check for email. Both POP3 and IMAP protocols are supported. You may enter more than one email account.
Pop3 Email Accounts
The minimum required information for each POP3 account includes the host, username, and password.
Example of a POP3 account with only the required values:
<pop3Account host="hostname or ip" username="account user name" password="account password"/>
Example of a POP3 account with all values:
<pop3Account
host="hostname or ip"
port="pop3 service port number"
username="account user name"
password="account password"
timeoutinseconds="number of seconds to wait before timing out failed conversations with the email server"
usesecureconnection="true|false (default is false) should the connection use TLS/SSL"
authenticationmode="Automatic (default)|ClearText|CramMD5|NTLM|ClearText"
sslmode="Manual|OnConnect|StartTls (default)|StartTlsIfSupported"
/>
Pop3 Account Configuration Reference
| Attribute | Required? | Default | Description |
|---|---|---|---|
| host | Yes | N/A | Hostname or IP address of POP3 email server |
| username | Yes | N/A | Username for POP3 account |
| password | Yes | N/A | Password for POP3 account |
| port | No | 110 | POP3 service port number |
| timeoutinseconds | No | 30 | Number of seconds to wait before timing out a failed conversation with the email server |
| usesecureconnection | No | false | Specifies if the connection should use TLS/SSL |
| authenticationmode | No | Automatic | Specifies the type of authentication used when logging into the POP3 server. Valid values are: Automatic, ClearText, CramMD5, NTLM. |
| sslmode | No | StartTls | Specifies the type of SSL handshake used to make secure connections. Valid values are : Manual, OnConnect, StartTls, StartTlsIfSupported Note: This setting only applies when the usesecureconnection setting is true. |
Note: password value can be encrypted, see How To Use Encrypted Credentials for details.
IMAP Email Accounts
The minimum required information for each IMAP account includes host, username, and password.
Example of a IMAP account with only the required values:
<imapAccount host="hostname or ip" username="account user name" password="account password"/>
Example of a IMAP account with all values:
<imapAccount
host="hostname or ip"
port="IMAP service port number"
username="account user name"
password="account password"
timeoutinseconds="number of seconds to wait before timing out failed conversations with the email server"
usesecureconnection="true|false (default is false) should the connection use TLS/SSL"
authenticationmode="Automatic (default)|ClearText|CramMD5|NTLM|ClearText"
emailFolder="emailFolderName (default is INBOX)"
sslmode="Manual|OnConnect|StartTls (default)|StartTlsIfSupported"
/>
IMAP Account Configuration Reference
| Attribute | Required? | Default | Description |
|---|---|---|---|
| host | Yes | N/A | Hostname or IP address of IMAP email server |
| username | Yes | N/A | Username for IMAP account |
| password | Yes | N/A | Password for IMAP account |
| port | No | 143 | IMAP service port number |
| timeoutinseconds | No | 30 | Number of seconds to wait before timing out a failed conversation with the email server |
| usesecureconnection | No | false | Specifies if the connection should use TLS/SSL |
| authenticationmode | No | Automatic | Specifies the type of authentication used when logging into the IMAP server. Valid values are: Automatic, ClearText, CramMD5, NTLM. |
| emailFolder | No | "INBOX" | Email folder from which you wish Dovetail Carrier to pull emails. |
| sslmode | No | StartTls | Specifies the type of SSL handshake used to make secure connections. Valid values are : Manual, OnConnect, StartTls, StartTlsIfSupported Note: This setting only applies when the usesecureconnection setting is true. |
Note: password value can be encrypted, see How To Use Encrypted Credentials for details.
MsGraph Account Configuration Reference
Example:
<account
username="support@company.com"
clientId="xxxx665e-xxxx-432e-xxxx-4e09681xxxx"
clientSecret="xxxxF7~5r6Rxxxx.xxxx4_~wqAX743xxxx"
tenantId="xxxx9085-xxxx-47d1-xxxx-e558e03axxxx"
/>
| Attribute | Required? | Description |
|---|---|---|
| username | Yes | Username for the email account to be polled |
| clientId | Yes | Azure application client ID |
| clientSecret | Yes | Azure application client secret |
| tenantId | Yes | Azure application tenant ID |
Note: clientId, clientSecret, and tenantId values can be encrypted, see How To Use Encrypted Credentials for details.
MS Graph Account Configuration
Carrier can poll and send email using an Azure application and the Microsoft Graph API.
Polling emails using the Microsoft Graph API
The DovetailCarrierService.exe.config file defines connection details about the email accounts which Dovetail Carrier will check for email.
Specifically, the CarrierMsGraphAccounts section defines email accounts that are to be polled using the Microsoft Graph API. You may enter more than one email account.
MS Graph Accounts
The required information for each account includes the username, clientId, clientSecret, and tenantId.
Example :
<account
username="support@company.com"
clientId="xxxx665e-xxxx-432e-xxxx-4e09681xxxx"
clientSecret="xxxxF7~5r6Rxxxx.xxxx4_~wqAX743xxxx"
tenantId="xxxx9085-xxxx-47d1-xxxx-e558e03axxxx"
/>
MS Graph Account Configuration Reference
| Attribute | Required? | Description |
|---|---|---|
| username | Yes | Username for the email account to be polled |
| clientId | Yes | Azure application client ID |
| clientSecret | Yes | Azure application client secret |
| tenantId | Yes | Azure application tenant ID |
Note: clientId, clientSecret, and tenantId values can be encrypted, see How To Use Encrypted Credentials for details.
Azure Application
In order to you the Microsoft Graph API, an Azure application needs to be setup/configured in the Azure Portal. Once the application is setup, the client ID and tenant ID will be made available.
Example :

From that overview page, click on the "Certificates & secrets" section to create a new client secret.
Azure Application API Permissions
Carrier needs the following API permissions in order to read, process, and send email:
- Microsoft Graph - Mail.ReadWrite
- Microsoft Graph - Mail.Send
Example :

Additional Azure Application settings
Additional settings and/or configuration may be desired, such as Conditional Access. This additional azure app configuration is outside the scope of Dovetail Carrier's configuration. Please consult with your Azure administrators for more information.
Sending emails using the Microsoft Graph API
Azure Application
In order to you the Microsoft Graph API, an Azure application needs to be setup/configured in the Azure Portal. Once the application is setup, the client ID and tenant ID will be made available.
Example:

From the overview page, click on the "Certificates & secrets" section to create a new client secret.
Azure Application API Permissions
Carrier needs the following API permissions in order to read, process, and send email:
- Microsoft Graph - Mail.ReadWrite
- Microsoft Graph - Mail.Send
Example:

Additional Azure Application settings
Additional settings and/or configuration may be desired, such as Conditional Access. This additional azure app configuration is outside the scope of Dovetail Carrier's configuration. Please consult with your Azure administrators for more information.
Carrier configuration
The DovetailCarrierService.exe.config file defines the configuration parameters necessary to send email. The following settings are specific to using MsGraph:
| Parameter Name | Required? | Default | Description |
|---|---|---|---|
| EmailServiceSettings. Mode |
No | SMTP | Specify which mode Carrier uses for sending email. Supported Modes are SMTP, and MsGraph. If using the MsGraph API, this must be set to MsGraph |
| EmailServiceSettings. MsGraphUserName |
Yes, if EmailServiceSettings.Mode is set to MsGraph | Username for the email account | |
| EmailServiceSettings. MsGraphClientId |
Yes, if EmailServiceSettings.Mode is set to MsGraph | Azure application client ID | |
| EmailServiceSettings. MsGraphClientSecret |
Yes, if EmailServiceSettings.Mode is set to MsGraph | Azure application client secret | |
| EmailServiceSettings. MsGraphTenantId |
Yes, if EmailServiceSettings.Mode is set to MsGraph | Azure application tenant ID | |
| MsGraphExecutorSettings. NumberOfRetries |
No | 3 | Number of retry attempts if a transient exception is detected. If a value greater than 3 is provided the effective value is forced to be equal to 3. |
| MsGraphExecutorSettings. RetryDelayMilliseconds |
No | 2000 | How long to wait between retries in case a transient exception is detected. |
| MsGraphExecutorSettings. TimeoutInMinutes |
Yes, if EmailServiceSettings.Mode is set to MsGraph | 5 | MsGraph email action will time out if not completed after this many minutes. |
Note: EmailServiceSettings.MsGraphClientId, EmailServiceSettings.MsGraphClientSecret, and EmailServiceSettings.MsGraphTenantId values can be encrypted, see How To Use Encrypted Credentials for details.
The emailAgentExtension.config file also contains configuration parameters that should align with the above settings:
| Attribute | Required? | Description |
|---|---|---|
| EmailAgentExtensionSettings. EmailAccountUserName |
Yes | Email Agent will only process messages if the email account matches this value (or one of the values, if using a list of email addresses). Supports a comma-separated list of values, i.e. "account1@company.com,account2@company.com" For more information, review the EmailIsFromEmailAgentEmailAccount condition class. |
| EmailAgentExtensionSettings. SendResponsesFromEmailAddress |
Yes | Email address from which email responses will be sent. |
How To Use Encrypted Credentials
Dovetail Software SDK comes with First Choice Configuration Protector Utility which can be used to encrypt database and email account access credentials.
To use this tool, search for FCConfigurationProtector.exe application in the SDK installation folder, usually C:\Program Files\Dovetail Software\fcSDK. Please read the documentation before use.
Encrypted credential strings are to be stored in configuration files in lieu of the plain-text ones. The encrypted strings contain "FCENC:" prefix. Only such strings will be subject of decryption attempts when the relevant credential is to be used by the application.
The advantage of encrypting the credentials is that the encrypted keys can only be decrypted on the same machine from which they were encrypted on. For example, if you want to use an encrypted key on your application server, then you should run the Configuration Protector Utility on your application server. In effect, even if the encrypted key is stolen it is useless on any other machine.
Encrypt Database Connection String
First Choice Configuration Protector Utility can be used to encrypt database connection string which goes to DovetailCRMSettings.DatabaseConnectionString setting. So, the value of:
Data Source=server_name; Initial Catalog=database_name; User Id=user_id; Password=the_password;
would be replaced with something similar to this:
FCENC:AQAAANCMnd8BFVoOtj1ZD6AQAAAACAAAAAAAQZgAAAAEAACSucqSTAvMgmxHcKcX4giU2dAAAAAAOgAAAAAIAACAAAADO+8vBtWqp5pkJVrjzvSsqVc/ifnGdhCYoTXobTy9pwSY/UEC5uyYXm3DsW8N+YUTtGEfAbpf/xIFpZtfZh0oMknRAW8+QxNo=
Note that you cannot use entropy string to encrypt the database connection string for use with Dovetail Carrier.
This is not a new functionality added to this release of Dovetail Carrier but we remind you of it being available.
Encrypt POP3 and IMAP Email Account Password
First Choice Configuration Protector Utility can be used to encrypt email account password string which goes to pop3Account password or imapAccount password setting. So, the value of:
password="account_password"
would be replaced with something similar to this:
password="FCENC:AQAAANCMnd8BFVoOtj1ZD6AQAAAACAAAAAAAQZgAAAAEAACSucqSTAACAAAAD3DZh0oMknRAW8+QxNo="
Encrypt MsGraph Email Account Credentials
First Choice Configuration Protector Utility can be used to encrypt MsGraph email account credential strings which go to clientId, clientSecret, and tenantId settings. So, the configuration of:
<account
username="support@company.com"
clientId="xxxx665e-xxxx-432e-xxxx-4e09681xxxx"
clientSecret="xxxxF7~5r6Rxxxx.xxxx4_~wqAX743xxxx"
tenantId="xxxx9085-xxxx-47d1-xxxx-e558e03axxxx"
/>
would be replaced with something similar to this:
<account
username="support@company.com"
clientId="FCENC:AQAAANCMnd8BFVoOtj1ZD6AQAAAACAAAAAAAQZgAAAAEAACSucqST6fgHr="
clientSecret="FCENC:AAADO+8vBtWqp5pkJVrjzvSsqVc/ifnAQAAAQZgAAAAEAACSucqSTc8Tra="
tenantId="FCENC:AADO+8vBtWqp5pkJVrvMgmxHcAAAAAAQZgAAAAEAACSucY7sd0kT="
/>
Important: You can use entropy string to encrypt email account credential strings. This entropy string must then be saved in a dedicated Configuration Item having the following properties, when created in Agent:
| Name: | CarrierEmailCredentialsEntropy |
| Scope: | User (if Integrated Security is not to be used) or any (if Integrated Security is to be used) |
| Value Type: | String |
| String Value: | Entropy_String_Of_Your_Choice_Goes_Here |
| Integer Value: | 0 |
| Float Value: | 0 |
| User: | User_Login_Name_From_Connection_String_Goes_Here (if scope is 'user', not applicable otherwise) |
Note that all credential strings must be encrypted with the same entropy string or without entropy string, consistently. You cannot encrypt one with entropy string and another one without entropy string.
If CarrierEmailCredentialsEntropy configuration item is found and its string value is not empty it will be used for all decryption attempts.
Also note that you don't have to encrypt all credentials - if "FCENC:" prefix is not present, the string will be used as provided.
You could use Dovetail Archive Manager to import the CarrierEmailCredentialsEntropy configuration item by utilizing the following script:
OBJECT TYPE="config_itm", NAME="CarrierEmailCredentialsEntropy"
UNIQUE_FIELD = name
FIELDS
name = "CarrierEmailCredentialsEntropy";
description = "Entropy string. Used to decrypt encrypted email credentials.";
value_type = 0;
i_value = 0;
str_value = "Entropy_String_Of_Your_Choice_Goes_Here";
scope = 4;
END_FIELDS
RELATIONS
TO_NAME="user" REL="config_itm2user";
END_RELATIONS
END_OBJECT NAME="CarrierEmailCredentialsEntropy"
OBJECT TYPE="user", NAME="user"
UNIQUE_FIELD = login_name
FIELDS
login_name = "User_Login_Name_From_Connection_String_Goes_Here";
END_FIELDS
RELATIONS
TO_NAME="CarrierEmailCredentialsEntropy" REL="user_prefs2config_itm";
END_RELATIONS
END_OBJECT NAME="user"
Email Configuration Diagnostics
The most common usage of Dovetail Carrier is to both send and receive emails. Email's received via POP3 and IMAP email accounts are published as Incoming Email Messages into the system's message bus. A potential action as the result of a message being consumed is to send an outgoing email via SMTP to the user who sent an incoming email message or in the case of a failure an administrator who needs to know about an incoming email message which cannot be processed.
Email Configuration Diagnostics
Included with Dovetail Carrier is a command line diagnostics tool which is very helpful for testing your email configuration settings. This tool can be found by opening up a command prompt and going to the following directory:
[InstallDir]\carrierservice\carrier-diagnostics.exe
Running this utility without any arguments will display the available commands
-----------------------------------------------------------------------------------
Available commands:
-----------------------------------------------------------------------------------
accounts -> Test email accounts counfiguration found in email-accounts.config
smtp -> Test smtp server configuration found in emailService.config
smtpsend -> Test sending email via smtp configuration found in emailService.config
-----------------------------------------------------------------------------------
Accounts
[InstallDir]\carrierservice> carrier-diagnostics.exe accounts
The accounts command will go through your email-accounts.config file and connect to each IMAP and POP3 account configured within that file.
Smtp
[InstallDir]\carrierservice> carrier-diagnostics.exe smtp
The smtp command will verify that Dovetail Carrier can connect to the SMTP server configured in your emailService.config file.
SmtpSend
[InstallDir]\carrierservice> carrier-diagnostics.exe smtpsend from@example.com to@example.com
The smtpsend command will send a test email message from the given email address (second argument) to the to address (third argument).
Logging Configuration
Logging Configuration parameters for Dovetail Carrier are specified in the log4net.config file.
Dovetail Carrier uses the same logging framework that is built into the Dovetail SDK. This framework allows developers and administrators a high degree of flexibility to control the quality and detail of the information Dovetail Carrier generates.
Logging capabilities include:
- Different log levels: Debug, Info, Warning, Error, and Fatal
- Can log to: File, Database, Windows Event Log, Email, several other sources, or any combination of these
- Set maximum log file size, number of file rollovers, etc
- Configurable log output (date/time format, log source, etc)
- Dynamic configuration: Make changes on-the-fly, without re-starting your application
- Log all the Email Server and SMTP traffic
For full details on configuring the logging configuration file, please refer to the Logging section in the Dovetail SDK documentation.
Receiving Emails When Dovetail Carrier Errors Occur
The logging configuration file included with Dovetail Carrier includes a a logging appender configuration named AdministrativeSmtpAppender. If you wish to receive an email when Dovetail Carrier encounters errors you simply need to edit this appenders configuration to point at your SMTP host server and the appropriate email addresses to send the email to and which email address the email will be sent on behalf of.
Please see the log4net SmtpAppender configuration example for more details.
Additional Information
Administrative Email Notifications
Processing incoming emails is a primary function of Dovetail Carrier. When an email cannot be processed it is important for application administrators to know that something went wrong. When for some reason an error is thrown by the processing on an email message.
Email Contents
The administrative email address will be sent an email describing the problem and include detailed errors information and a copy of the offending email message.
The body of the email will include a detailed description of the application exception which caused the email processing to fail.
Attached to the administrative email will be a copy of the email message (saved in the .eml format) which failed to process. Applications which can view the attached .eml include Outlook Express, Windows Live Mail, and Internet Explorer.
Reprocessing Failed Messages
When Dovetail Carrier fails to process a message it moves the message to an error queue. This queue is by default located at msmq://localhost/dovetail.carrier_errors. It is possible to replay the message by moving it back into the main Dovetail Carrier queue (default location - msmq://localhost/dovetail.carrier).
You can move messages between queues with the reprocess-errored-messages.bat batch file. Note you will need to edit the batch file if you have changed queue locations, or are running it from a different machine than the one Dovetail Carrier is installed on. Running this batch file will move all messages from the error queue into the main Dovetail Carrier queue to be reprocessed.
This batch file (and its dependencies) are contained in the following directory:
[InstallDir]\reprocess\
When the batch file executes, the messages should be reprocessed successfully. However, if the problem is still present the messages will again end back up in the error queue.
Dovetail Carrier is a flexible, customizable application and you could potentially have custom behavior which, due to some unforeseen reason, is unable to process a given message. In this case you may need to coordinate with your development team on the best way to handle the problem.
Publish Utility
Dovetail provides a publish.exe utility which will simply take some message content as an input parameter, and publish that message to Carrier.
This utility is useful for publishing messages to Carrier, which can be especially helpful when testing.
The utility, and the source code for it, are available at the Dovetail Carrier Customizations Examples site.
The following blog posts provide additional details:
- How to Quickly Test Dovetail Carrier Messages
- Publish a message to Dovetail Carrier to invoke a custom action
Refresh Cache
Dovetail Carrier caches frequently used data, such as schema, lists (application and user-defined), rule properties, etc. When Carrier receives a 'RefreshCache' message, Carrier's internal cache will be reloaded from the database.
Example Message
type=RefreshCache
Message Parameters
| Parameter | Value |
|---|---|
| Type | RefreshCache |
Extensions
Extensions build on top of included core Dovetail Carrier functionality to provide the behavior needed by your organization to react to messages (events) being received. Extensions define everything that Dovetail Carrier does. They define how your business should respond when messages from your organization are received. Extensions can also be responsible for publishing messages into Dovetail Carrier.
All extension source code is shipped with Dovetail Carrier enabling you to change extension behaviors to do exactly what your organization needs. For more information about customization of extension source code please see Creating and Customizing Extensions.
Receiving Email Messages
Dovetail Carrier Core includes support for receiving emails and publishing them as messages. Dovetail Carrier developers can design extensions which subscribe to incoming email messages and perform custom behavior for your business. Included with Dovetail Carrier are two extensions (the Email Agent and extensions), which integrate email functionality with the Dovetail SDK.
Email Agent Extension - Carrier.Extensions.EmailAgent.dll
Email messages received are treated as support case correspondence within your Clarify CRM system. When possible emails are correlated with existing support cases, logging their contents and attachments to the appropriate case or subcase. Emails about new issues will create cases. This extension is an effective replacement for Clarify EmailClerk™ and Dovetail's standalone Email Agent product. This extension is installed by default during Dovetail Carrier installation.
Communications Extension - Carrier.Extensions.Communications.dll
Email messages received are treated as Dialogues and Communications within your Clarify CRM system. This extension is an effective replacement for much of the Amdocs eResponse Manager™ product. This extension is not installed by default.
Parent-Child Cases Extension - Carrier.Extensions.ParentChildCases.dll
The Parent-Child Cases Extension allows for automating workflow processes involving parent-child cases.
SDK Toolkit Extension - Carrier.Extensions.SDK.dll
The SDK Toolkit Extension allows for executing methods within the Dovetail SDK Toolkits, without writing any code.
AutoDest Toolkit Extension - Carrier.Extensions.SDK.dll
The AutoDest Toolkit Extension allows for automatically assigning or dispatching workflow objects based on an auto-destination rules.
Task Manager Extension - Carrier.Extensions.Tasks.dll
This extension will process messages received from Dovetail Rulemanager. These are typically part of the Dovetail Task Manager process.
Webhooks Extension - Carrier.Extensions.Webhooks.dll
Enables an HTTP request to be invoked.
Example Extensions
Dovetail Carrier includes an extension example, which is a complete working example, and includes complete source code.
SLA Extension
An example extension used for SLA calculations. It demonstrates setting of a Next Due Date and Next Action fields on a case.
For more information, refer to the following blog post:
http://clarify.dovetailsoftware.com/gsherman/2016/08/09/sla-calculations-using-dovetail-carrier/
Deploying Customized Carrier Extensions
The surface area of a Dovetail Carrier extension is a simple .Net assembly DLL and its dependencies. The application looks for extensions in the [InstallDir]/carrierservice application directory. Dovetail Carrier ships with the source code for its Email Agent and Communications extensions and other example extensions and support assemblies. This source code includes test projects with NUnit unit tests.
Removing an Extension from use
Simply remove the extension's .Net assembly DLL from the application directory. For example removing Carrier.Extensions.EmailAgent.dll from the [InstallDir]/carrierservice directory would accomplish this.
Deploying an updated extension
Copy the extension and all of its dependent assemblies and configuration files to the [InstallDir]/carrierservice directory and restart the windows service.
Knowing what extensions are being used by Dovetail Carrier
When the application starts up all rule sets found in all extensions found in the application directory are logged.
Defining DefineRuleSetFor named 'Existing Case Support Email'.
rule:unless condition EmailIsFromEmailAgentEmailAccount and then exit ruleset.
rule:unless condition EmailHasCaseId and then exit ruleset.
rule:do action LogEmailToCase.
rule:when condition EmailHasAttachments do action SaveAttachmentsToCase.
rule:unless condition EmailResponseWasAutomatic do action SendCaseNoteLoggedNotificationToContact.
rule:do action DeleteEmail.
error action NotifiyAdministrator will be invoked rule actions or conditions throw an exception.
Email Agent Extension
Email messages received are treated as correspondence within your Clarify CRM system. When possible, emails are correlated with existing workflow items (cases, subcases, change requests, or action items) logging their contents and attachments to the workflow object. Emails about new issues will create cases.
Email Agent extension takes advantage of Carrier's flexibility allowing you to customize how your business responds to email. Taking advantage of our previous experience working with customers to improve our standalone Email Agent application, we have included many optional rules along with the extension source to help you kick start customization of this extension's behavior.
This extension is an effective replacement for Clarify EmailClerk™ and Dovetail's standalone Email Agent product.
Topics
Configuration
The Email Agent extension stores its configuration in a file named emailAgentExtension.config.
| Attribute | Required? | Description |
|---|---|---|
| EmailAgentExtensionSettings. EmailAccountUserName |
Yes | Email Agent will only process messages if the email account matches this value (or one of the values, if using a list of email addresses). Supports a comma-separated list of values, i.e. "account1@company.com,account2@company.com" For more information, review the EmailIsFromEmailAgentEmailAccount condition class. |
| EmailAgentExtensionSettings. SendEmailNotifications |
No | Should Email Agent send email notification replies to senders who've created cases or logged notes. Default value is true. |
| EmailAgentExtensionSettings. SendResponsesFromEmailAddress |
Yes | Email address from which email responses will be sent. |
| EmailAgentExtensionSettings. AdministratorEmailAddress |
Yes | Email address which will receive notifications when an error occurs while processing a incoming email message. Supports a comma-separated list of email addresses, i.e. "admin1@company.com,admin2@company.com". |
| EmailAgentExtensionSettings. NewContactDefaultSiteId |
Yes | When creating a new case from an email. If the email sender is not already a contact. One can be created. When this happens this value will be used for the new contact's site. |
| EmailAgentExtensionSettings. RemoveOriginalMessage |
No | Email Agent will attempt to isolate and remove previous email contents. You can control which boundaries are used by editing the emailBoundaryDelimiters.config file. Default value is true. |
| EmailAgentExtensionSettings. CaseIdentifierFormat |
Yes | Regular expression describing how Email Agent should locate case identifiers in email subject and bodies. |
| EmailAgentExtensionSettings. CaseReplySubjectTemplate |
Yes | Spark template used to populate the subject of case email notification responses from Email Agent. |
| EmailAgentExtensionSettings. SubcaseIdentifierFormat |
Yes | Regular expression describing how Email Agent should locate subcase identifiers in email subject and bodies. |
| EmailAgentExtensionSettings. SubcaseReplySubjectTemplate |
Yes | Spark template used to populate the subject of subcase email notification responses from Email Agent. |
| EmailAgentExtensionSettings. DeleteEmails |
No | Should Email Agent delete the email (from the file system) after processing it. Normally this should be set to true. It can be set to false when debugging an issue. Default value is true. |
| EmailAgentExtensionSettings. CreateCases |
No | Enable/disable creating new cases. Valid values are true and false. Default value is true. If creating cases is disabled, and a new case email is received, then the email will be forwarded to the administrator using the admin_notification_no_case_created.spark template. |
For more Dovetail Carrier wide configuration settings look at Service Configuration.
Workflow
Email Agent RuleSets
We have provided out of the box the most typically asked for support email handling behavior. The default behavior is described below.
New Case Support Email
Customer sends an email to the configured Email Agent email account.
Gates
- Exit when the email contains a case or subcase or change request or action item identifier.
- Exit after marking the email as spam when it contains stop words. Stop words can be configured by editing stopWordPatterns.config.
- Exit after deleting the email when the email was from an automatic response. Automatic responses are bounced emails or out of office responses. Detection of out of office responses can be configured by editing outOfOfficePatterns.config.
- Notify the administrator and exit if creating cases is disabled
Case Creation
- If the email sender is not a contact, a contact is created using the sender's first name, last name and email address. The new contact's initial site is specified via configuration.
- Create the case.
- Log the contents of the email the case. Email Agent will attempt to isolate the senders email body. Previous email content will removed via email boundary detection. These boundaries are controlled by the emailBoundaryDelimiters.config configuration file.
- When the email has attachments save them to the case.
- The email sender will be sent a case created notification email. The template for this response email is found in create_case_success.spark.
- If the EmailAgentExtensionSettings.DeleteEmails setting is true, delete the email from the server
Existing Case Support Email
Customer sends an email to the configured Email Agent email account.
Gates
- Exit unless the email contains a case identifier.
Log Email To Case
- Log Email contents of the email to the case. Just like the New Case Support Email RuleSet. Previous email contents are removed.
- When the email has attachments save them to the case.
- Unless the email response was automatic (Automatic responses are bounced emails or out of office responses), the email sender will be sent a case note logged notification email. The template for this response email is found in case_log_email_success.spark.
- If the EmailAgentExtensionSettings.DeleteEmails setting is true, delete the email from the server
Existing Subcase Support Email
Customer sends an email to the configured Email Agent email account.
Gates
- Exit unless the email contains a subcase identifier.
Log Email To Subcase
- Log Email contents of the email to the subcase. Just like the New Case Support Email RuleSet. Previous email contents are removed.
- When the email has attachments save them to the case.
- Unless the email response was automatic. The email sender will be sent a case note logged notification email. The template for this response email is found in subcase_log_email_success.spark.
- If the EmailAgentExtensionSettings.DeleteEmails setting is true, delete the email from the server
Existing Action Item Email
Customer sends an email to the configured Email Agent email account.
Gates
- Exit unless the email contains a action item identifier.
Log Email To Action Item
- Log Email contents of the email to the action item.
- When the email has attachments save them to the action item
- If the EmailAgentExtensionSettings.DeleteEmails setting is true, delete the email from the server
Existing Change Request Email
Customer sends an email to the configured Email Agent email account.
Gates
- Exit unless the email contains a change request identifier.
Log Email To Change Request
- Log Email contents of the email to the change request.
- When the email has attachments save them to the change request
- If the EmailAgentExtensionSettings.DeleteEmails setting is true, delete the email from the server
Note: Looking at the extension source you will notice many commented actions and conditions. We have included much of the optional behavior from the original Dovetail Email Agent application which is available in that application via configuration.
Additional Behaviors
We have also include in the source code for the Email Agent extension other commonly used behaviors such as:
- Using a dummy contact rather than creating a new one for created cases.
- Only create cases when the email sender is an active contact.
- Reopening closed cases when logging notes.
- Saving the entire email as an attachment to the case.
Error Handling
Each Email Agent RuleSet is defined to fire an action which will notify the Email Agent administrator if any of the Email Agent RuleSets encounter an error. The original email message is attached to the notification email.
High Level Components
The following is an overview of the different components Dovetail Carrier interacts with when processing Email Agent extension messages.

CRM Database
Data storage for the CRM system
Email Server
Any email server that supports the POP3, IMAP, and SMTP email protocols. You can use separate servers for inbound and outbound email, and even use several servers for different inbound email channels.
Dovetail Carrier
The message processor.
Out of Office emails - Email Agent Extension workflow
When Dovetail Carrier processes an incoming email message within the Email Agent Extension workflow, if the message is an 'out of office' reply, the email will simply be deleted.
The list of patterns used for determining when an email is an 'out of office' reply are defined in the OutOfOfficePatterns.config file. The patterns in this file can be modified to suit specific business needs.
Stop Words
Emails containing stop words
When Dovetail Carrier processes an incoming email message, if the message contains stop or spam words, the email is simply deleted.
The list of patterns used for determining when an email is spam are defined in the stopWordPatterns.config file. The patterns in this file can be modified to suit specific business needs.
Email Responses
Out of the box the Email Agent extension will send responses back to the email sender as HTML emails informing them about the case they created or the note they logged to an existing case or subcase. Email responses are populated using easily edited template files.
Dovetail's Blog has more extensive information about Customizing Your Response Emails.
Email Templates
Templates are files ending in .spark and can be found in the Dovetail Carrier service directory.
Create Case
When an email is received that does not reference an existing case identifier a new case is created and a email sender receives a response populated by the template create_case_success.spark.
Available types in the rule context: Case and Contact
Log Case Email
Emails received containing a reference to an existing case identifier log that email as a note to the case and the email sender receives a response populated by case_log_email_success.spark.
Available types in the rule context: Case and Contact
Log Subcase Email
Emails received containing a reference to an existing subcase identifier log that email as a note to the case and the email sender receives a response populated by subcase_log_email_success.spark.
Available types in the rule context: Case
Editing Spark Templates
Dovetail Carrier uses the powerful Spark template engine. The included templates give you a taste of a recommended response from Email Agent. You will likely wish to customize their contents.
Available types in the rule context: Subcase
Available Type Properties
Up-to-date details about the types available to the rule context can be found within the extension source code.
- Extract the [InstallDir]\developers\extension-source.zip file
- Look within the resulting path for this directory \source\Dovetail.SDKIntegration\Models\
- Each .cs file defines the available properties on the model type.
SDK Toolkit Extension
The SDK Toolkit Extension allows for executing methods within the Dovetail SDK Toolkits, without writing any code.
When Carrier receives a message with a type of CallToolkit, the SDK Toolkit Extension will process these message types.
Typically, these messages will originate from Dovetail Rulemanager (such as from a business rule action), although they can also originate from custom applications as well.
The message will specify a type of CallToolkit, a Toolkit name, a Method name, and a set of name/value pairs that are the properties and property values of the method.
Example Message
type=CallToolkit
toolkit=Support
method=InitialResponse
caseIDNum=12345
UserName=annie
This example would invoke the InitialResponse method within the Support Toolkit, passing in the values of the CaseIDNum and UserName.
SDK Reference All of the SDK Toolkits, Methods, and Method Parameters are documented within the Dovetail SDK Documentation.
This documentation is available when the Dovetail SDK is installed, and is also available online.
Toolkits
| Toolkit | Namespace |
|---|---|
| Contracts | FChoice.Toolkits.Clarify.Contracts |
| DepotRepair | FChoice.Toolkits.Clarify.DepotRepair |
| FieldOps | FChoice.Toolkits.Clarify.FieldOps |
| Interfaces | FChoice.Toolkits.Clarify.Interfaces |
| Logistics | FChoice.Toolkits.Clarify.Logistics |
| Quality | FChoice.Toolkits.Clarify.Quality |
| Sales | FChoice.Toolkits.Clarify.Sales |
| Support | FChoice.Toolkits.Clarify.Support |
Methods Each Toolkit object has many methods, each intended to encapsulate a Clarify operation or 'API'.
Again, all of the SDK Toolkits, Methods, and Method Parameters are documented within the Dovetail SDK Documentation.
Method Parameters The SDK Toolkit Extension will look at the parameters specified in the message, and try to match those parameters to the method with the same arguments. If there is a match, then the method will be called with those arguments.
If there is not a match, then the SDK Toolkit Extension will use the Setup object for that method.
If an exact argument match is not found, and a Setup object is not found, then an error will be thrown.
Example Given this message:
Type=CallToolkit
Toolkit=Support
Method=CloseCase
CaseIDNum=12345
The message is specifying the CloseCase method on the Support toolkit.
The message is supplying one parameter - CaseIdNum
The Dovetail SDK Support Toolkit has 3 overloads for CloseCase:
- public ToolkitResult CloseCase(string caseIDNum)
- public ToolkitResult CloseCase(CloseCaseSetup setupParam)
- public ToolkitResult CloseCase(CloseCaseSetup setupParam,IDbTransaction transaction)
Since the message is supplying exactly one parameter, then the SDK Toolkit Extension will match to the first CloseCase overload - the one that takes one argument named CaseIDNum.
Example Given this message:
Type=CallToolkit
Toolkit=Support
Method=CloseCase
CaseIDNum=12345
Resolution=Solved
The message is specifying the CloseCase method on the Support toolkit.
The message is supplying two parameters - CaseIdNum and Resolution
The Dovetail SDK Support Toolkit has 3 overloads for CloseCase:
- public ToolkitResult CloseCase(string caseIDNum)
- public ToolkitResult CloseCase(CloseCaseSetup setupParam)
- public ToolkitResult CloseCase(CloseCaseSetup setupParam,IDbTransaction transaction)
Since the message is supplying two parameters, and there is not an overload for the CloseCase method that takes these two parameters, then the CloseCaseSetup object will be used.
The SDK Toolkit Extension will create a CloseCaseSetup object, set the CaseIDNum and Resolution properties on that Setup object, and then pass that Setup object to the CloseCase method (using the 2nd CloseCase overload).
Required Parameters The SDK Toolkit Extension will validate that all of the required method parameters are supplied.
Example Given this message:
Type=CallToolkit
Toolkit=Support
Method=CloseCase
Resolution=Solved
As the CloseCaseSetup constructor requires a CaseIDNum argument, and it has not been supplied in the message, the following error will be thrown:
Missing required parameters: caseIDNum
Additional Fields Many API setup objects have an AdditionalFields property which allows callers to set user defined fields (i.e. 'x_fields') in a customized Clarify environment. It is also possible to use AdditionalFields to override the fields that are set by the API.
To Specify an additional field, simply precede the field name with AdditionalFields.
Example Given this message:
Type=CallToolkit
Toolkit=Support
Method=CloseCase
Resolution=Solved
AdditionalFields.x_done_in_one=1
The SDK Toolkit Extension will create a CloseCaseSetup object, and set the CaseIDNum and Resolution properties on that Setup object.
It will then create an AdditionalFields object, and Append to the AdditionalFields collection, with a field name of x_done_in_one, and a field value of 1.
Finally, it will pass that Setup object to the CloseCase method.
Integration with Rulemanager Dovetail Rulemanager supports a business rule action type of Carrier Message, which will send a message to Dovetail Carrier.
This allows a business rule to be crafted that will invoke a Dovetail SDK API - without any code.
Examples
- When the first Log Email or Log Phone is logged for a case by a support agent, then call the InitialResponse API.
- When a customer logs a note to a case via SelfService, call the ChangeStatus API, setting the status to Customer Responded.
- If a case has been sitting in a queue for more than 24 hours, call the UpdateCase API, setting the Priority to High.
Example business rule
| Attribute | Value |
|---|---|
| Object Type | Case |
| Rule Name/Description | When a customer logs a note via SelfService, change the case status to Customer Responded |
| Start Events | Log Note |
| Cancel Event | None |
| Conditions | Logger = SelfService |
| Action Title | Change Status |
| Create Activity Log Entry? | true (checked) |
| Who to Notify | no one (leave empty) |
| Start Action | 0 minutes |
| From | Event Creation |
| Using | Elapsed Time |
| Repeat | Never |
| Message Type | Carrier Message |
| Message | Type=CallToolkit Toolkit=Support Method=ChangeCaseStatus CaseIdNum=[Object ID] NewStatus=Customer Responded Notes=Status changed automatically due to action within SelfService |
Method Parameter Data Types and Conversions
The SDK Toolkit Extension will automatically perform any necessary data type conversions. Additional details are available in the Method Parameter Data Types and Conversions section.
Method Parameter Data Types and Conversions
The SDK Toolkit Extension will automatically perform any necessary data type conversions.
For example:
caseIDNum=12345
Will be treated as a string, since case ID numbers are strings.
objid=268435457
Will be converted to an integer, as objids are integers
Date Times
CommitmentDate=5/21/2017 15:00:00
Will be converted to a DateTime
A variety of DateTime formats are accepted, including:
| Date Time | Format |
|---|---|
| 3/9/2007 | ShortDate |
| 3/9/2006 4:05 AM | ShortDate+ShortTime |
| 5/21/2017 15:00:00 | ShortDate+LongTime |
| 2005-03-09 16:05:07Z | UniversalSortableDateTime |
| March 09 2008 4:05:07 PM | FullDateTime |
Relative Date Times
Dates can also use NOW, or NOW plus or minus an offset.
Examples: DueDate=NOW+2d Converted to a DateTime that is the current date/time + 2 days DueDate=NOW-30m Converted to a DateTime that is the current date/time - 30 minutes
| Relative Time | Result |
|---|---|
| NOW | the current date/time |
| NOW+2d | the current date/time + 2 days |
| NOW+30m | the current date/time + 30 minutes |
| NOW-1d | the current date/time - 1 day |
The Now+ syntax supports days (d), hours (h), and minutes (m).
Time Spans
For parameters that require a timespan (such as the warning time for a commitment), use the hh:mm:dd or d.hh:mm:ss syntax.
Examples: WarningDate=00:30:00 A timespan of 30 minutes WarningDate=2.00:00:00 A timespan of 2 days
AutoDest Toolkit Extension
The AutoDest Toolkit Extension allows for automatically assigning or dispatching workflow objects based on an auto-destination rules.
Typically, these messages will originate from Dovetail Rulemanager (such as from a business rule action), although they can also originate from custom applications as well.
Example Message
type=CallToolkit
toolkit=AutoDest
method=execute
ObjectType=case
Operation=DISPATCH
Id=12345
This example would eveluate the DISPATCH auto-destination rule for case 12345, and if a destination queue is found, the case would be dispatched to that queue.
Message Parameters
| Parameter | Value |
|---|---|
| Type | CallToolkit |
| Toolkit | AutoDest |
| Method | execute |
| ObjectType | A valid object type (Case, Subcase, Solution, Action Item, etc.) |
| Id | The id of the workflow object |
| Operation | A valid Auto-Dest operation |
Operations
The following Operations are supported:
- ASSIGN
- DISPATCH
- EMC_DISPATCH
- WEB_DISPATCH
Auto-Destination Evaluation
If the auto-destination rule does not return any destinations, then a warning will be logged, and no workflow action (Assign or Dispatch) will occur.
If the auto-destination rule returns multiple destinations, then the first one will be used.
Additional Reference
Refer to the following Dovetail Knowledgebase Article: Auto-Destination Rules: What they are, how they work, and examples.
Webhooks Extension
Webhooks are "user-defined HTTP callbacks". They are usually triggered by some event, such as pushing code to a repository or a comment being posted to a blog. When that event occurs, the source site makes an HTTP request to the URI configured for the webhook. Users can configure them to cause events on one site to invoke behaviour on another. The action taken may be anything.
This allows for making a web request based on an event within your Clarify/Dovetail system. A business rule can fire based on the event. Dovetail Rulemanager will evaluate the rule, and send a message to Dovetail Carrier. With the webhooks extension, that message can tell Carrier to make an HTTP request.
When Carrier receives a message with a type of InvokeUrl, the Webhooks Extension will process these message types.
Typically, these messages will originate from Dovetail Rulemanager (such as from a business rule action), although they can also originate from custom applications as well.
The message will specify a type of InvokeUrl, a method (POST, GET, PUT, etc.), a contentType, url, and a set of name/value pairs that are passed as parameters to the url.
Example Message
type=InvokeUrl
method=POST
contentType=application/json
url=http://api.webhookinbox.com/i/lIweTgZr/in/
param1=foo
param2=bar
param3="this is something
that has multiple lines in it
even some ""escaped"" quotation marks"
This example would POST a set of JSON formatted data to the given url.
Required Message Parameters
| Parameter | Value | Comments |
|---|---|---|
| type | InvokeUrl | Required |
| method | Typically one of:
|
The HTTP Request Method |
| contentType | Typically one of:
|
The HTTP Request content type |
| url | The url to be invoked |
Request Headers
To specify request headers, use the <HEADER> keyword.
Examples:
<HEADER>.Accepts=application/json<HEADER>.foo=bar<HEADER>.Authentication=[My Custom Authentication Rule Property Function]
Windows Authentication
To specify Windows authentication for the request, simply set the UseWindowsAuth parameter to true
Example Message
type=InvokeUrl
method=POST
contentType=application/json
url=http://api.webhookinbox.com/i/lIweTgZr/in/
param1=foo
param2=bar
useWindowsAuth=true
When this flag is specified, the request will utilize the CredentialCache.DefaultCredentials value which will resolve to the Windows account being used to run the Dovetail Carrier Service.
Optional Message Parameters
Any other name/value pair defined within the message will be treated as parameters to be passed to the url.
If the method is a GET, the name/value pairs will be passed on the querystring.
If the method is POST, they will be included in the request payload.
Logging
The extension will log the details of the received message, the web request, as well as the resulting response.
Example of logs:
INFO Dovetail.Carrier.Core.RuleManager.RuleManagerConsumer -
Carrier message received:
type=InvokeUrl
method=GET
url=http://api.webhookinbox.com/i/lIwesTgZr3w/in/
foo=bar
foo2=bar2
DEBUG Carrier.Extensions.Webhooks.InvokeUrlHandler -
GET http://api.webhookinbox.com/i/lIzsTgZr/in/?foo=bar&foo2=bar2
INFO Carrier.Extensions.Webhooks.InvokeUrlHandler -
Response 200
JSON arrays
When posting JSON data, it's common to include data within arrays, and sometimes even with nested arrays.
The Webhooks Extension supports this, and makes it easy to express this syntax in a simpler fashion.
It is probably best demonstrated with an example.
For example, if a web service may require that the POSTed data be formatted like so:
{
"channel": "#testing",
"text": "case notification",
"username": "testing-bot",
"attachments": [{
"fallback": "Case 4106 from Craig Breedlove at American Motors",
"title": "case title goes here",
"title_link": "https://myserver/agent/support/cases/4106",
"color": "warning",
"pretext": "Case 4106 from Craig Breedlove at American Motors",
"thumb_url": "https://myserver.com/images/logo.jpg",
"fields": [{
"title": "Severity",
"value": "Medium",
"short": false
},
{
"title": "Queue",
"value": "None",
"short": false
},
{
"title": "Mobile Link",
"value": "https://myserver.com/mobile/case/4106",
"short": false
}]
}]
}
Rather than building the complex JSON formatting yourself, the Webhooks extension will do it for you,
You can express your parameters in a simpler format, like so:
type=InvokeUrl
url=https://someOtherApplication.com/api/mysecrettoken
method=POST
contentType=application/json
channel=#testing
text=case notification
username=testing-bot
attachments[0].fallback="Case 4106 from Craig Breedlove at American Motors"
attachments[0].title="case title goes here"
attachments[0].title_link="https://myserver/agent/support/cases/4106"
attachments[0].color="warning"
attachments[0].pretext="Case 4106 from Craig Breedlove at American Motors"
attachments[0].thumb_url="https://myserver.com/images/logo.jpg"
attachments[0].fields[0].title=Severity
attachments[0].fields[0].value=Medium
attachments[0].fields[0].short=false
attachments[0].fields[1].title=Queue
attachments[0].fields[1].value=None
attachments[0].fields[1].short=false
attachments[0].fields[2].title=Mobile Link
attachments[0].fields[2].value="https://myserver.com/mobile/case/4106"
attachments[0].fields[2].short=false
Take note of the attachments, attachments[index], and attachments[index].fields[index] syntax used for defining arrays and nested arrays of data.
Task Manager Extension
This extension will process messages received from Dovetail Rulemanager. These are typically part of the Dovetail Task Manager process.
The message will specify a type of Run Task Set, a Task Set Name, and a Case ID. The Task Manager extension will execute each Task within the given Task Set. This includes dynamic property evaluation and workflow.
In addition to its main out-of-the-box process of creating subcases, Dovetail Task Manager is an enabling technology, meaning that it supports messages flowing into Carrier, where custom functionality can reside. For example, this would enable the Dovetail system to invoke custom code within Carrier, such as calling into another system via a web service.
Task Manager Extension requirements:
- Dovetail Rulemanager version 2 or higher
- A Dovetail Task Manager license key
Tasks and Task Sets are managed within Dovetail Agent (starting with version 10).
Tasks Properties can be resolved based on a rule property. In addition to normal rule properties, Carrier also has support for Function-based Rule Properties.
Process Flow
Message Parameters
| Parameter | Value |
|---|---|
| Type | RunTaskSet |
| TaskSetName | The name of the task set to be executed |
| CaseId | The case id number to be used when executing the task set |
Example Message
Type=RunTaskSet
TaskSetName=New Employee
CaseId=100
Parent-Child Cases Extension
The Parent-Child Cases Extension allows for automating workflow processes involving parent-child cases.
This extension currently supports one message type, namely CloseChildCases. This allows for automatically closing all the child case of a parent case.
A common use case for this is to have a business rule that fires when a parent case is closed. This rule will send a message to Carrier, and Carrier will close all of the child cases. An internal note will be logged to the parent case with details.
Example Message
type=CloseChildCases
caseID=12345
Status=Closed
Resolution=Auto-Closed
Summary=Automatically closed via Dovetail Carrier extension
Integration with Rulemanager
Dovetail Rulemanager supports a business rule action type of Carrier Message, which will send a message to Dovetail Carrier.
This allows a business rule to be crafted that will close the child cases.
Example business rule
| Object Type | Case |
| Rule Name/Description | When the parent case is closed, close all the children |
| Start Events | Close Task |
| Cancel Event | None |
| Conditions | Number Of Child Cases > 0 |
| Action Title | Auto-Close the Children |
| Create Activity Log Entry? | true (checked) |
| Who to Notify | no one (leave empty) |
| Start Action | 0 minutes |
| From | Event Creation |
| Using | Elapsed Time |
| Repeat | Never |
| Message Type | Carrier Message |
| Message |
type=CloseChildCases caseID=[Object ID] Status=Closed Resolution=Auto-Closed Summary=Automatically closed via business rule |
Note: The Number Of Child Case rule property (used in the business rule condition) is a custom Function-based Rule Property, freely available at https://dovetailsoftware.github.io/property-extensions/
Note logged to the Parent Case
When this message is handled, an internal note will be logged to the parent case with details of what happened, including which cases wre closed, which are already closed, and which could not e closed (along with the reason why it could not be closed).
Example of note that is logged
Closing all child cases…
Case 4222 - closed
Case 4268 - closed
Case 4267 - already closed
Case 4268 - not closed. This case has open general subcases, therefore it cannot be closed.
---
Closed: 2
Already Closed: 1
Not Closed: 1
Communications Extension
Dialogues and Communications
A Dialogue is a roll-up of all of the back-and-forth communications on a particular topic, such as a customer support request. Each individual exchange is represented as a Communication, which are each part of the same Dialogue.
Communications can occur using different Mediums, such as phone, email, instant message, etc. Within the Medium, there can be multiple Channels. For example, there may be a Support email channel, as well as a Sales email channel. Each Dialogue tracks Communications that are part of the same email thread.
Dovetail Carrier also provides the capabilities for delivery of outgoing Communications.
Topics
- Configuration
- Workflow
- Message Producers
- Additional Inbound Processing Details
- Additional Outbound Processing Details
Configuration
Configuration for the Communications extension is done through the communicationsExtension.config file in Dovetail Carrier.
Communications Extension Configuration Reference
| Attribute | Required? | Default | Description |
|---|---|---|---|
| CommunicationsExtensionSettings. EmailAccountUserName |
Yes | N/A | Username of the email account from which the Communications extension should create communications and dialogues. |
| CommunicationsExtensionSettings. ChannelDesignation |
Yes | N/A | Name of Clarify channel defined for incoming email messages. |
For more Dovetail Carrier wide configuration settings look at Service Configuration.
Workflow
Basic workflow for dialogues and communications
- Customer sends in an email
- Dovetail Carrier picks up that email from the email account and pushes it onto the Dovetail Carrier message bus.
- Dovetail Carrier picks up the message from the message bus.
- If the message does not contain a Dialogue ID number, a new Dialogue is created. Otherwise, the existing Dialogue is used.
- A new Communication is created for that Dialogue.
- Dovetail Carrier saves any attachments in the email to the file system, and creates them as Attachments within the CRM system.
- [OPTIONAL] Rulemanager fires the Route Dialogue rule, which calls the RouteDialogue script, which routes the Dialogue to a Queue.
- Agent accepts the Dialogue from the Queue using the Clarify Classic Client.
- Agent sends an email reply (new Communication) back to the customer using the Clarify Classic Client.
- The Communication delivery status is set to Pending (by the Clarify Classic Client).
- Rulemanager fires the Deliver Email Communication rule, which calls the PublishOutgoingCommunication script.
- The PublishOutgoingCommunication script pushes a message onto the Dovetail Carrier message bus.
- Dovetail Carrier picks up the message from the message bus, sends the outgoing email, and sets the Communication delivery status to Delivered. The message includes the Dialogue ID.
- Customer replies to email and the Dialogue ID is retained in email message.
- Dovetail Carrier picks up that email from the email account and pushes it onto the Dovetail Carrier message bus.
- Dovetail Carrier picks up the message from the message queue, and creates a new Communication for the existing Dialogue.
High Level Components
The following is an overview of the different components typically used (including Dovetail Carrier) as part of end-to-end processing of messages within the CRM system.

CRM Database
Data storage for the CRM system
Email Server
Any email server that supports the POP3, IMAP, and SMTP email protocols. You do not need to install any special eResponse You can use separate servers for inbound and outbound email, and even use several servers for different inbound email channels.
Clarify Classic Client
The graphical interface used by agents to work dialogues and communications.
Rulemanager
The engine that processes events (based on business rules) from within the CRM system.
Rulemanager scripts
A set of external scripts used by Rulemanager for performing actions within the CRM system. These scripts may be PowerShell scripts, ClearBasic batch (cbbatch) scripts, javascript or vbscript scripts, or executables. Among other things, these scripts can create messages to be processed by Dovetail Carrier.
Dovetail Carrier
The message processor.
Channels
Communications are related to a Channel. Channels are related to a Medium.
For example, Mediums may be Email, Phone, and Fax.
Within the Email Medium, there may be Channels such as Sales, Support, and General Information.
Each channel has a designation. For email channels, the designation is typically an email address.
When Dovetail Carrier creates a Communication, it must relate it to a Channel.
Dovetail Carrier determines which Channel to use by looking in the database for a Channel (with a Medium of Email) whose Channel designation is equal to the IncomingEmailMessageSettings.InboundCommunication.ChannelDesignation setting within the Service Configuration file.
If the Channel is not found, a new Channel will be created.
Out of Office emails - Communications Extension workflow
When Dovetail Carrier processes an incoming email message within the Communications Extension workflow, if the message is an 'out of office' reply, the email will simply be deleted.
The list of patterns used for determining when an email is an 'out of office' reply are defined in the OutOfOfficePatterns.config file. The patterns in this file can be modified to suit specific business needs.
Bounced emails
When Dovetail Carrier processes an incoming email message, if the message is a bounced email, it creates a new Communication with a delivery status of Bounced.
Stop Words
Emails containing stop words
When Dovetail Carrier processes an incoming email message, if the message contains stop or spam words, the email is simply deleted.
The list of patterns used for determining when an email is spam are defined in the stopWordPatterns.config file. The patterns in this file can be modified to suit specific business needs.
Original Messages
When Dovetail Carrier processes an incoming reply email message containing previous message content, then:
- The entire message content (current and previous message) is stored in table_cmcn_email
- The previous message content is stripped and just the current message body is stored in table_communication.
The delimiters for determining the boundary between a current and a previous email message is defined in emailboundarydelimiters.config. The patterns in this file can be modified to suit specific business needs.
Attachment Handling
When processing incoming emails, Dovetail Carrier saves any attachments in the email to the file system, and also creates them as Attachments within the CRM system.
File Storage Location
The base file storage directory is defined by the DovetailCRMSettings.AttachmentsFilePath setting within the Service Configuration file.
This can be either a local path (such as c:\attachments) or a UNC path (\server\attachments).
For each Communication, a directory is created under this path with a directory name that combines the Dialogue ID + an underscore + the number of the Communication within this Dialogue.
For example, if DovetailCRMSettings.AttachmentsFilePath is defined as \fileServer\attachments, assuming a Dialogue ID of 12345, and assuming that this is the 2nd Communication within this Dialogue, then the full path is \fileServer\attachments\12345_2\
TimeStamps
The timestamp used to create a Communication within the CRM system is the timestamp of when the email message was received.
This may be earlier then when the Communication is actually created.
For example, if a customer sends an email at 1:00, its received by the email server at 1:05, and processed by Dovetail Carrier at 1:10, the creation time of the Communication will be 1:05.
Outgoing email not delivered
If an outgoing email Communication is still pending after 8 hours, then Dovetail Rulemanager fires the 2nd action of the Deliver Email Communication rule. This rule calls the EmailDeliveryFailed.bat file. EmailDeliveryFailed.bat sets the delivery status of the Communication to Failed.
EmailDeliveryFailed.bat is included with the Communications Extension as part of the Dovetail Carrier installation.
Refer to the ReadMe.txt file within the EmailDeliveryFailed directory for more details.
Note: The EmailDeliveryFailed.bat file is a wrapper around a PowerShell script. This means that PowerShell is required to be installed on the machine that executes this script ( More details about PowerShell (including download locations) is available at http://microsoft.com/powershell
Message Producers
Outgoing Communication Publisher
OutgoingCommunicationPublisher.exe is a command line application that produces an OutgoingCommunication message onto the message bus.
It takes one parameter, which is the objid of a Communication.
Usage
To use this utility, open a DOS prompt, navigate to the $DovetailCarrier\Outgoing-Communication-Publisher directory, and type:
OutgoingCommunicationPublisher.exe <communicationObjid>
Example:
OutgoingCommunicationPublisher.exe 268435457
Business Rule
A common way to use this utility is through the use of Business Rules. Refer to the Deliver Email Communication Business Rule for specific details.
Customization
Although Dovetail Carrier provides many great features out of the box, it is expected that customers will modify existing Carrier extensions as well as create new ones.
Every Dovetail Carrier extension is provided with source code, so developers can not only customize the existing extensions, but can follow the patterns and examples of the baseline extensions in order to create their own.
Blog Posts
The Dovetail development team has created a series of blog posts that introduce Carrier, provide walkthroughs of example extensions, and guide you through creating your own extensions.
Creating Your First Carrier Extension
Introductory post which takes you through the nuts and bolts of creating your extension project. This post helps you creating the basic outline of a new extension while introducing you the basic concepts you need to know.
Customizing Dovetail Carrier
3 part series which works as a great walk through of the Twitter Agent extension included with the Dovetail Carrier extension source code.
Clock – A Super Simple Carrier Extension
A quick one post introduction to creating a very simple message producing and subscribing extension.
Code Examples
Dovetail Carrier Customizations Examples
The Dovetail Carrier Customizations repository provides examples for working with Dovetail Rule Manager, Carrier, and Task Manager. Examples leverage the Yahoo! Finances API to provide realtime stock quotes. There is also an example of a a simple executable for sending messages to Dovetail Carrier.
Important note: DovetailExtension Attribute
When Carrier is starting up it needs a way to determine which assemblies are extensions. The way to do this is to mark your assembly with the DovetailExtension attribute. Add the assembly attribute to the end of your AssemblyInfo.cs file.
[assembly: DovetailExtension]
If you are creating your own custom extension project, it is important to have this attribute.
Function-based Rule Properties
Function-based Rule Properties are used in a number of places throughout the Dovetail suite, including:
- Business Rule Conditions
- Business Rule Action Messages
- Canned Response Variables
- Task Manager Properties
- Email Log Templates
Traditionally, a rule property would traverse a path through the schema, starting from the base object, and ending at a column.
For example, the Contact First Name property for a case would use the path case_reporter2contact:first_name.
However, there are instances where a path cannot be traversed, or where a calculation needs to be made.
For example, you may wish to fire a business rule only if all of the subcases on a case have been closed. So your two business rule conditions would be:
- Number of Subcases is greater than zero
- Number of Open Subcases is equal to zero
Or, you may wish to fire a business rule if the Number of cases for product X within the last 7 days is greater than 10.
Or you may wish to use a variable (rule property) as part of a canned response that retrieves data from another system using a web service call.
Or you may wish to use a variable (rule property) as part of a task manager property that calculates a value or retrieves data from another system using a web service call.
With these examples, there is not a schema path that can be traversed to provide these values.
You can now write your own custom code for these rule properties. This opens up a whole new avenue for customization.
Dovetail provides an example code project that demonstrates custom Function-based Rule Properties.
This project is freely available at https://dovetailsoftware.github.io/property-extensions/
That link provides more details, working code examples, and steps on how to build and deploy.
Once your code has been written, and the assembly copied into the application directory, then the property can be defined using the Rule Property UI within Dovetail Agent (Agent version 14 or higher).
- Assign it a property name, as normal.
- Check the "Is Function" checkbox
- For the Path, rather than a schema path, type in the Class Name of your custom property function, such as "NumberOfSubcases"

Copyright Notice and Trademarks
Copyright © 2023 Dovetail Software, Inc. All rights reserved
Dovetail Software intends the information in this document solely for its licensees and to aid prospective customers in evaluating Dovetail Software products. Any other use is prohibited. Dovetail Software makes a written warranty to its licensees, as is stated in its written license agreement. Dovetail Software makes no warranty to any other party regarding the accuracy or usefulness of the information contained in this document. Dovetail Software reserves the right to modify the content of this document without obligation to notify any party. Dovetail Software is not liable for consequential or incidental damages.
Dovetail Software develops and supplies software and customizations to the following Clarify products: ClearSupport, ClearQuality, ClearHelpDesk, ClearContracts, Policies and Customers, ClearSales, ProductManager, ClearCallCenter, and ClearLogistics.
Many Dovetail Software products use the following Clarify tools: User Interface Editor, ClearBasic Exchange, Data Dictionary Editor, ClearBasic Batch, Data Exchange, Clarify Business Objects, RuleManager, eBusiness Framework, ClearBasic, and Clarify Low-Level API©.
Clarify, its product names, and tools are trademarks of Amdocs, which may include the following: AmdocsCRM, ClearConfigurator, SalesBasic, ClearConfigurator Workshop, Notifier, eSupport, Classification Engine, eOrder Routing Server, eResponse Manager, ClearEnterprise, Email Clerk, Email Manager, Traveler, e.link, Diagnosis Engine, and Flexible Deployment.
